
三、主要技術指標
| 指 標 | 參 數 | 單位 |
| 額定電流設定范圍 | 0.1~10.0 | A |
| 電流量程 | 15 | A |
| 電流測量精度 | ±1% | - |
| 電源電壓 | AC 220V | V |
| 觸點容量 | 3A/440VAC(純阻性負載) | - |
四、操作指南
正常工作時顯示的是三相平均電流,按“Sel”鍵可以切換顯示A、B、C三相電流。發生過載、欠載、缺相、三相不平衡等故障時顯示電流閃爍,表示這是鎖定在發生故障那一刻的電流(這時電動機已斷電,實際電流為0)。
長按“Sel”鍵2秒,顯示“設定”,用“”或“”鍵改變設定值(按住“”或“”鍵不放可連發),設置好后按“Sel”鍵退出設置狀態。
發生過載、欠載、缺相或三相不平衡等告警時,會在顯示屏上顯示“過載”、“欠載”、“缺相”、“不平衡”等字樣,繼電器斷開,并且鎖定在斷開狀態。這時只要按“ 5 ”或“ 6 ”鍵即可從保護鎖定狀態恢復,系統技術。
在顯示電流的狀態下,長按“”鍵5秒,進入參數設置狀態,這時顯示器上顯示“Fxx”,其中xx是兩位數字,表示參數代碼。用“”或“”鍵可選擇參數代碼,按“Sel”鍵則顯示該參數代碼對應的參數值,這時再用“”或“”鍵即可對參數值進行設置,設置完成后再按“Sel”鍵,回到顯示參數代碼狀態。 內部參數代碼如下表所示 :
| 類別 | 代碼 | 參數名稱 | 設定范圍 | 出廠 設定 | 單位 | 備注 |
| 過載保護類 | F11 | 電動機額定電流 (整定電流) | 0.1 – 10.0 | 3.0 | A | 這個參數可以直接長按Sel鍵設定 |
| F13 | 定時限動作時間 | 0.1 – 60.0 | 3.0 | 秒 | VJ-813只有定時限 | |
| 欠載保護類 | F14 | 欠載動作點 | 0 - 80 | 20 | % | 電流低于額定電流(F11)的設定百分比時,產生欠載告警 |
| F15 | 欠載動作時間 | 0.1 – 60.0 OFF | OFF | 秒 | “OFF”表示關閉欠載保護功能 | |
| 啟動類 | F18 | 啟動時間 | 0.0 – 60.0 | 0 | 秒 | 啟動時用來避過過載保護 |
| 缺相和三相不平衡類 | F21 | 三相不平衡動作點 | 1 – 50 | 20 | % | |
| F22 | 三相不平衡動作時間 | 0.1 – 60.0 OFF | 5.0 | 秒 | 缺相或三相不平衡動作時間設為“OFF”表示關閉缺相或三相不平衡告警功能 | |
| F23 | 缺相動作時間 | 0.1 – 60.0 OFF | 2.0 | 秒 | ||
| 自動恢復類 | F51 | 自動恢復次數 | 0 - 10 | 1 | 次 | F51設為0表示不允許自動恢復;具體設置方法參見工作原理說明 |
| F52 | 自動恢復間隔時間 | 0.1 – 99.9 | 15.0 | 分 | ||
| F53 | 重復故障間隔時間 | 1 - 999 | 60 | 分 | ||
| 附加功能類 | F61 | 上電延時 | 0 – 999 | 0 | 秒 | 通電若干秒后再吸合繼電器,相當于一個時間繼電器功能 |
| F63 | 屏幕保護時間 | 0 – 300 | 0 | 秒 | 檢測到無電流后屏幕將關閉,0表示不啟用 | |
| 測試類 | F90 | 顯示產品型號和版本號 | - | |||
| F92 | 廠家保留 | - | ||||
| F99 | 自檢 | - | ||||
| End | 退出設置狀態 | - | ||||
五、基本工作原理
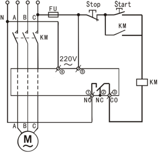
通過內置的電流互感器檢測負載電流,所以被保護電機的三根相線必須分別穿過電流互感器的三個小孔。
當負載電流超過額定電流(參數F11),并且持續時間達到設定的過載動作時間時(參數F13),繼電器斷開,切斷電動機電源。即過載動作時間是固定的。
當負載電流低于設定點(參數F14),并且持續時間達到設定的欠載動作時間時(參數F15),繼電器斷開,切斷電動機電源。此功能默認關閉,需要時請設置參數F15。
負載電流過小時,不進行欠載檢測,防止在電機斷電狀態產生誤動作。
三相不平衡率的定義為:任一相電流與三相平均電流差值的絕對值,取其中的最大值,除以三相平均電流,即為三相不平衡率。
當三相不平衡率大于設定的三相不平衡動作點(參數F21),并且持續時間大于三相不平衡動作時間(參數F22)時,繼電器斷開,切斷電動機電源。
負載電流過小時,不進行三相不平衡檢測,防止在電機斷電狀態產生誤動作。
缺相可以認為是一種嚴重的三相不平衡,當三相不平衡率大于50%時,認為缺相。缺相的動作時間由參數F23設定,一般這個時間比三相不平衡動作時間(參數F22)要短。
負載電流過小時,不進行缺相檢測,防止在電機斷電狀態產生誤動作。
自動恢復功能的目的是為了在發生故障保護停機時,有機會自動恢復工作,防止無人值守的設備因為偶發性故障而長時間停機??梢杂脜礔51、F52、F53自由設定自動恢復的行為:例如F51=3,F52=15,F53=60,其效果是:發生故障停機后,過15分鐘自動恢復(F52=15),這樣可以重試3次(F51=3),如果故障重復發生3次以上,并且重復故障的間隔時間短于60分鐘(F53=60),則鎖定在停機狀態,則需要人工恢復(按“”鍵或斷電)。
如果不需要自動恢復功能,只要將F51設為0。
如果通過設定參數F61啟用了時間繼電器功能,則保護器通電后,繼電器不是立即吸合,而是延時一段時間后再吸合,延時時間由參數F61設定,這時液晶顯示器上進行倒計數顯示。相當于一個延時啟動的時間繼電器功能。F61=0表示關閉時間繼電器功能。